|
Feature |
Product |
Release introduced |
|---|---|---|
|
Linux kernel version |
5320 Series |
5.10 as of Fabric Engine 9.1 |
|
5420 Series |
5.10 as of Fabric Engine 9.1 |
|
|
5520 Series |
5.10 as of Fabric Engine 9.1 |
|
|
5720 Series |
5.10 as of Fabric Engine 9.1 |
|
|
7520 Series |
5.10 as of Fabric Engine 9.1 |
|
|
7720 Series |
5.10 as of Fabric Engine 9.1 |
|
|
VSP 4900 Series |
5.10 as of VOSS 9.1 |
|
|
VSP 7400 Series |
5.10 as of VOSS 9.1 |
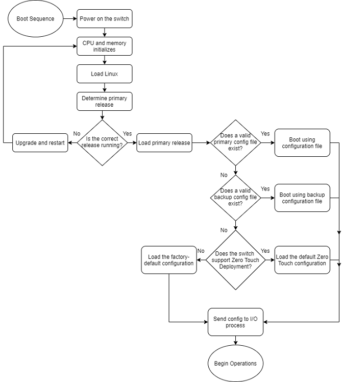
The switch goes through a boot sequence before it becomes fully operational. After you turn on power to the switch, the system starts.
The boot sequence consists of the following stages:
The following figure shows a summary of the boot sequence.


Depending on the Linux kernel used, the boot image is stored either in a boot flash partition, Secure Digital (SD), or Solid State Drive (SSD) flash card. The boot image includes the boot loader, and the Linux kernel and applications.
The boot location contains two versions of the boot image: a committed version (the primary release) and a backup version. A committed version is one that is marked as good (if you can start the system using that version). The system automatically uses the backup version if the system fails the first time you start with a new version.
The switch can install a maximum of six releases but can only load one of two—a primary (committed) release or a backup release.
The system saves software image files to the /intflash/release/ directory.
After loading the primary release, the CPU and basic system devices, such as the console port, initialize. At this stage, the I/O ports are not available; the system does not initialize the I/O ports until the port sends configuration data.

Important
Zero Touch Deployment does not function if primary or secondary configuration files exist.
Note
The switch does not automatically deploy if the option reset-all-files or zero-touch is selected before reboot.For more information, see Zero Touch Deployment.
After the system loads the primary release, it identifies the location and file name of the primary configuration file. You can save this file in internal flash.
If the primary configuration file does not exist, the system looks for the backup configuration file, as identified by version.cfg. If this file does not exist, the system initiates Zero Touch functionality on the switch that enables Zero Touch Fabric Configuration. For more information, see Zero Touch Fabric Configuration.
The switch configuration consists of higher-level functionality, including:
Chassis configuration
Port configuration
Virtual LAN (VLAN) configuration
Routing configuration
IP address assignments
Remote monitoring (RMON) configuration
The default switch configuration in Zero Touch Fabric Configuration mode includes the following:
Shortest Path Bridging MAC (SPBM) instance is created.
Intermediate System-to-Intermediate System (IS-IS) is enabled.
All ports are enabled and operating in Auto-sense mode.
The switch issues DHCP requests on the out-of-band (OOB) management port and the management VLAN.
The default switch configuration in factory default mode includes the following:
A single, port-based default VLAN with a VLAN identification number of 1
No interface assigned IP addresses
Traffic priority for all ports configured to normal priority
All ports as untagged ports
Default communication protocol settings for the console port. For more information about these protocol settings, see System Connections.
In the configuration file, statements preceded by both the number sign (#) and exclamation point (!) load prior to the general configuration parameters. Statements preceded by only the number sign are comments meant to add clarity to the configuration; they do not load configuration parameters. The following table illustrates the difference between these two statement formats.
|
Sample statement |
Action |
|---|---|
|
# software version : 8.6.0.0 |
Adds clarity to the configuration by identifying the software version. |
|
#!no boot config flags sshd |
Configures the flag to the false condition, prior to loading the general configuration. |
You can change the boot sequence in the following ways:
Change the primary designations for file sources.
Change the file names from the default values. You can store several versions of the configuration file and specify a particular one by file name. The specified configuration file only gets loaded when the chassis starts. To load a new configuration file, you need to restart the system.
Start the system without loading an existing configuration file so that the system uses the factory default configuration. You can do this by running the boot config flags factorydefaults command. For more information, see Enable Factory Default Behavior.
The factorydefaults boot flag removes the runtime, primary, and backup configuration files, resets all local default user account passwords, and removes all digital certificates. The Radsec, IPsec, IKE, OSPF, SNMP, SSL, SSH, OVSDB, and NTP files are also removed. The CLI displays a warning that the configurations, passwords, and files will be reset, and the system logs an informational message. The configuration and file removals occur during the next boot sequence when the factorydefaults boot flag is enabled. After the switch reboots, the security mode setting is retained. To enable Zero Touch Onboarding after a factorydefaults boot, reboot the switch again without saving a configuration.
Start the system in Zero Touch Deployment mode, which includes Zero Touch Fabric Configuration. For more information, see Zero Touch Deployment.
After the switch is operational, you can use the runtime commands to perform configuration and management functions necessary to manage the system. These functions include the following
Resetting or restarting the switch
Adding, deleting, and displaying address resolution protocol (ARP) table entries
Pinging another network device
Viewing and configuring variables for the entire system and for individual ports
Configuring and displaying MultiLink Trunking (MLT) parameters
Creating and managing port-based VLANs or policy-based VLANs
To access the runtime environment you need a connection from a PC or terminal to the switch. You can use a direct connection to the switch through the console port or remotely through Telnet or Secure Shell (SSH) sessions.

Important
Before you attempt to access the switch using one of the preceding methods, ensure you first enable the corresponding daemon flags.